CD3 epsilon antibody [C3e/1931]

Cat. No. GTX17861
Cat. No.  GTX17861
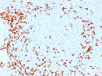
Anti-CD3 epsilon antibody [C3e/1931] used in IHC (Paraffin sections) (IHC-P). GTX17861
GTX17861 IHC-P Image

IHC-P analysis of human spleen tissue using GTX17861 CD3 epsilon antibody [C3e/1931].

1 / 3
Anti-CD3 epsilon antibody [C3e/1931] used in Western Blot (WB). GTX17861
GTX17861 WB Image

WB analysis of Jurkat cell lysate using GTX17861 CD3 epsilon antibody [C3e/1931].

2 / 3
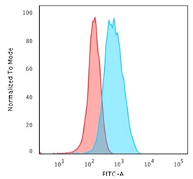
Anti-CD3 epsilon antibody [C3e/1931] used in Flow cytometry (FCM). GTX17861
GTX17861 FCM Image

FACS analysis of Jurkat cells using GTX17861 CD3 epsilon antibody [C3e/1931].
Blue : Primary antibody
Red : Isotype control

3 / 3
Anti-CD3 epsilon antibody [C3e/1931] used in IHC (Paraffin sections) (IHC-P). GTX17861
Anti-CD3 epsilon antibody [C3e/1931] used in Western Blot (WB). GTX17861
Anti-CD3 epsilon antibody [C3e/1931] used in Flow cytometry (FCM). GTX17861
  • Host
    Mouse
  • Clonality
    Monoclonal
  • Clone Name
    C3e/1931
  • Isotype
    IgG1
  • Applications
    WB IHC-P FCM ELISA
  • Reactivity
    Human
See all CD3 epsilon products